summaryrefslogtreecommitdiffstats
path: root/_site/archive/mosfet-switches
ModeNameSize
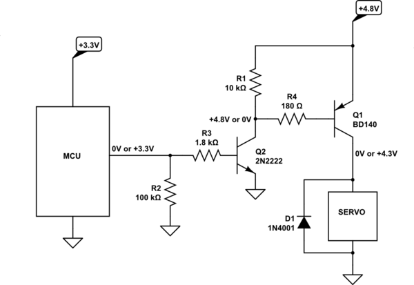
-rw-r--r--bjt.png12838logstatsplain
-rw-r--r--index.html7774logstatsplain
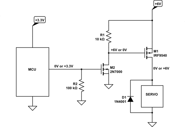
-rw-r--r--n_high_side.png10825logstatsplain
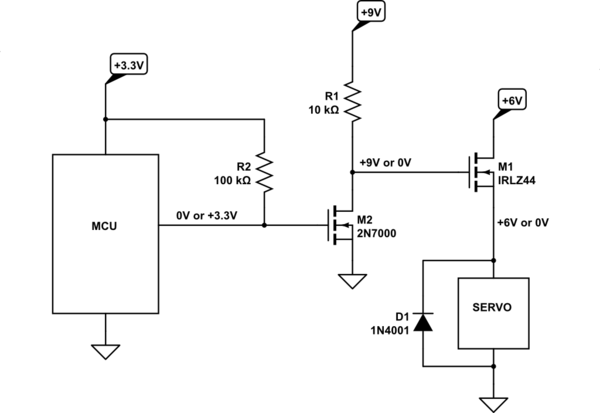
-rw-r--r--p_high_side.png10724logstatsplain