index
:
www
marat
master
term
Source code for my website.
summary
refs
log
tree
commit
diff
stats
log msg
author
committer
range
path:
root
/
_site
/
archive
/
mosfet-switches
Mode
Name
Size
-rw-r--r--
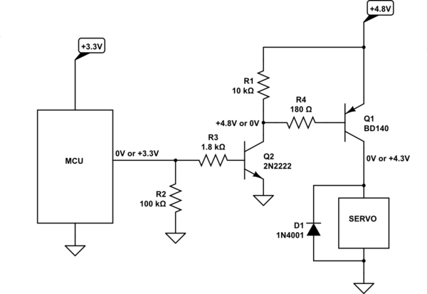
bjt.png
12838
log
stats
plain
-rw-r--r--
index.html
8035
log
stats
plain
-rw-r--r--
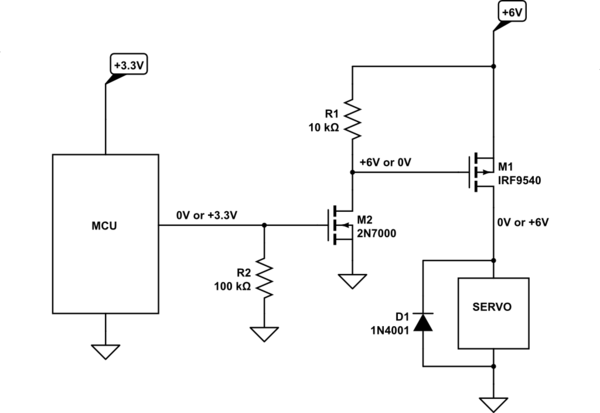
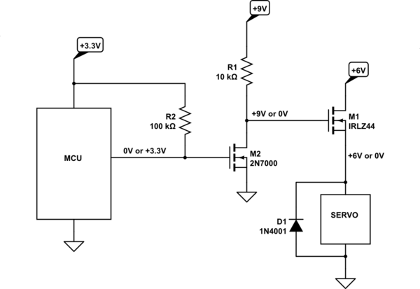
n_high_side.png
10825
log
stats
plain
-rw-r--r--
p_high_side.png
10724
log
stats
plain