summaryrefslogtreecommitdiffstats
path: root/_log/_site/mosfet-switches
ModeNameSize
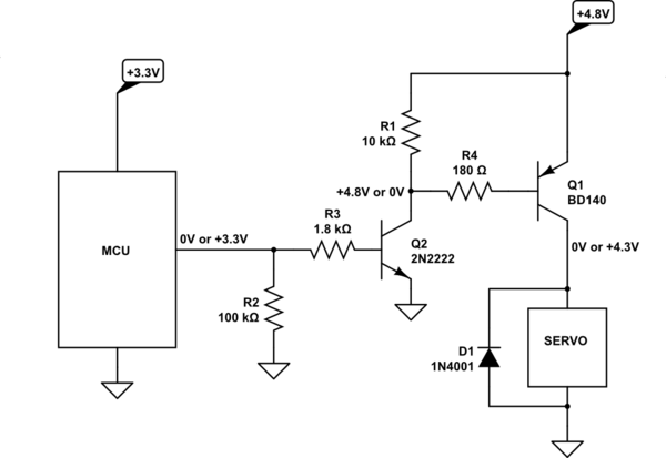
-rw-r--r--bjt.png12838logstatsplain
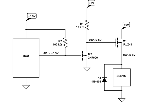
-rw-r--r--n_high_side.png10825logstatsplain
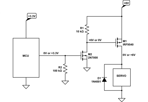
-rw-r--r--p_high_side.png10724logstatsplain