/_site/blog/mosfet-switches/
../
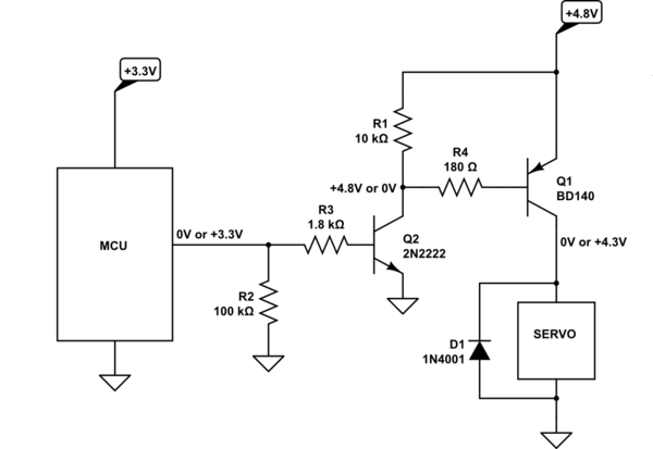
bjt.png
index.html
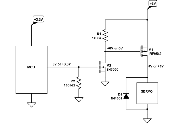
n_high_side.png
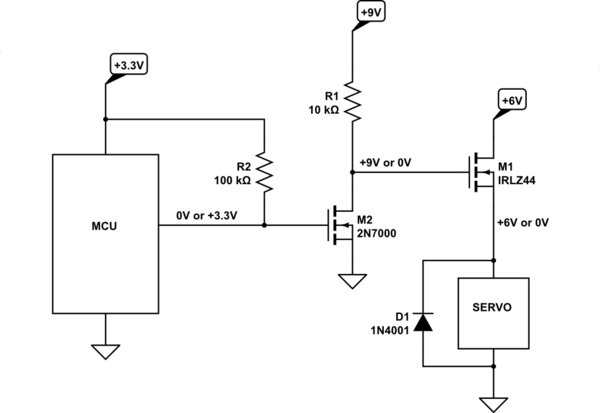
p_high_side.png