/_site/archive/mosfet-switches/
../
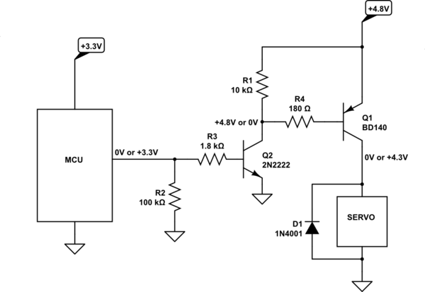
bjt.png
index.html
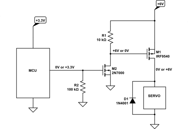
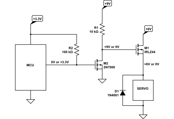
n_high_side.png
p_high_side.png