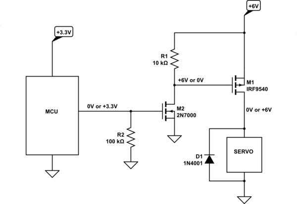
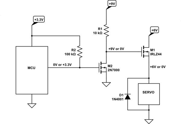
/_site/archive/mosfet-switches/