/_log/mosfet-switches/
../
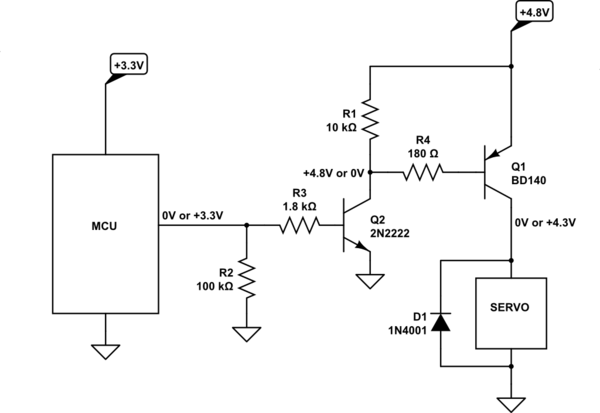
bjt.png
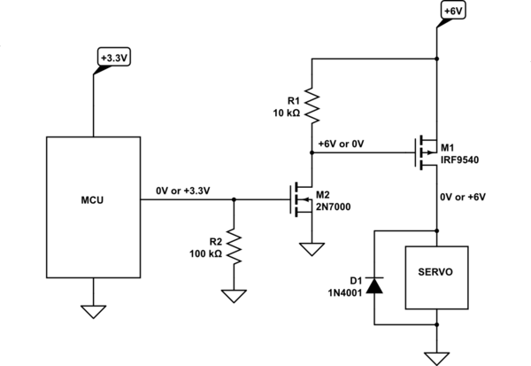
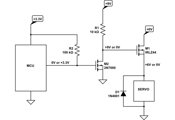
n_high_side.png
p_high_side.png