/_log/_site/mosfet-switches/
../
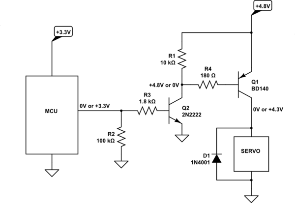
bjt.png
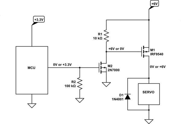
n_high_side.png
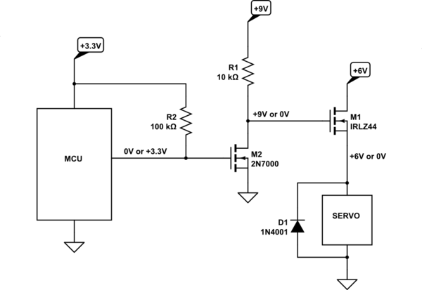
p_high_side.png