/_blog/mosfet-switches/
../
bjt.png
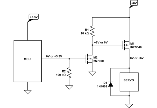
n_high_side.png
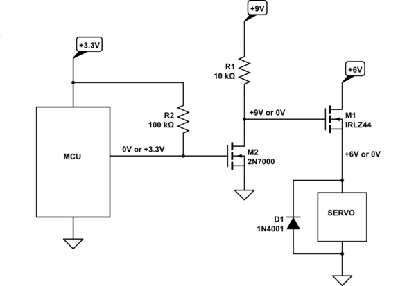
p_high_side.png