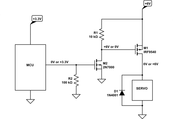
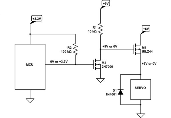
/_blog/mosfet-switches/