/_blog/mosfet-switches/
../
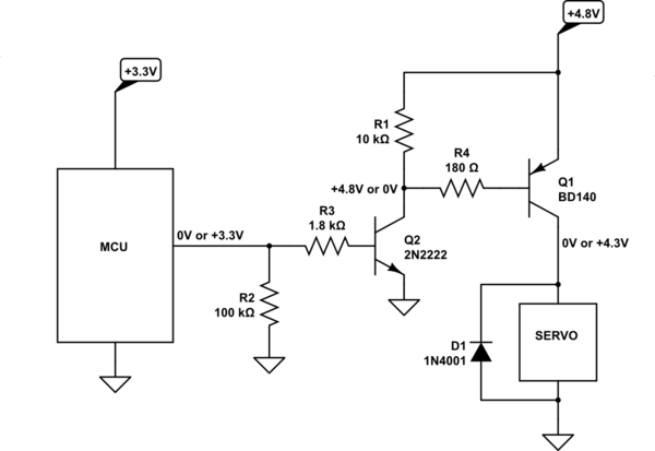
bjt.png
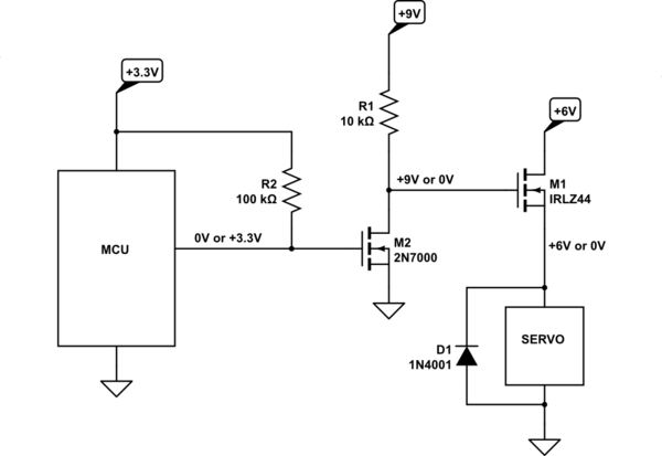
n_high_side.png
p_high_side.png