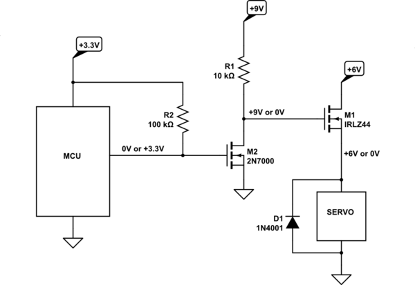
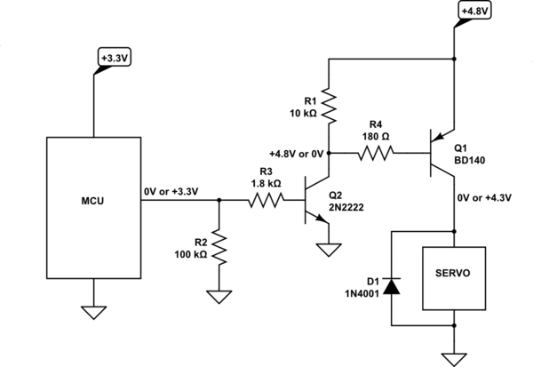
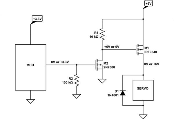
/_archive/mosfet-switches/